
發改委、人民銀行、衛健委、公安部、人社部、商務部、最高人民法院等28個部門聯合印發《關于對嚴重危害正常醫療秩序的失信行為責任人實施聯合懲戒合作備忘錄》的通知,對暴力殺醫傷醫以及在醫療機構尋釁滋事等嚴重危害正常醫療秩序的失信行為,建立健全失信聯合懲戒機制。

附件:關于對嚴重危害正常醫療秩序的失信行為責任人實施聯合懲戒合作備忘錄
為全面貫徹黨的十九大和十九屆二中、三中全會精神,以習近平新時代中國特色社會主義思想為指導,落實《國務院關于建立完善守信聯合激勵和失信聯合懲戒制度加快推進社會誠信建設的指導意見》(國發〔2016〕33 號)和《國務院關于印發社會信用體系建設規劃綱要(2014—2020 年)的通知》(國發〔2014〕21 號)等有關文件要求,加快推進醫療服務領域信用體系建設,打擊暴力殺醫傷醫以及在醫療機構尋釁滋事等嚴重危害正常醫療秩序的失信行為,建立健全失信聯合懲戒機制,國家發展改革委、人民銀行、衛生健康委、中央組織部、中央宣傳部、中央編辦、中央文明辦、中央網信辦、最高人民法院、工業和信息化部、公安部、人力資源社會保障部、自然資源部、住房城鄉建設部、交通運輸部、商務部、文化和旅游部、國資委、海關總署、市場監管總局、銀保監會、證監會、全國總工會、共青團中央、全國婦聯、民航局、中醫藥局、鐵路總公司等部門就醫療服務領域涉醫違法犯罪行為人開展聯合懲戒工作達成以下意見。
一、聯合懲戒的對象
聯合懲戒對象是指因實施或參與涉醫違法犯罪活動,被公安機關處以行政拘留以上處罰,或被司法機關追究刑事責任的嚴重危害正常醫療秩序的自然人。本備忘錄中所提及的嚴重危害正常醫療秩序的失信行為是指倒賣醫院號源等破壞、擾亂醫院正常診療秩序的涉醫違法犯罪活動,以及 2014 年 4 月 28 日最高人民法院、最高人民檢察院、公安部、原國家衛生計生委聯合印發的《關于依法懲處涉醫違法犯罪維護正常醫療秩序的意見》中所列舉的 6 類涉醫違法犯罪活動。這 6 類涉醫違法犯罪活動主要包括以下情形:
(一)在醫療機構內故意傷害醫務人員、損毀公私財物的;
(二)擾亂醫療秩序的;
(三)非法限制醫務人員人身自由的;
(四)侮辱恐嚇醫務人員的;
(五)非法攜帶槍支、彈藥、管制器具或危險物品進入醫療機構的;
(六)教唆他人或以受他人委托為名實施涉醫違法犯罪行為的。
二、跨部門聯合懲戒措施
(一)限制補貼性資金支持。
(實施單位:國家發展改革委、國資委)
(二)引導保險公司按照風險定價原則調整財產保險費率。
(實施單位:銀保監會)
(三)將其嚴重危害正常醫療秩序的失信行為作為限制享受優惠性政策的重要參考因素。
(實施單位:國家發展改革委、商務部、海關總署、市場監管總局)
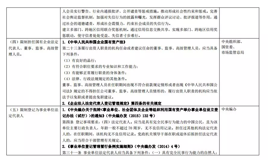
(四)限制擔任國有企業法定代表人、董事、監事、高級管理人員。
(實施單位:中央組織部、國資委、市場監管總局)
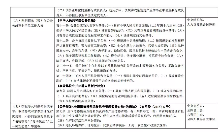
(五)限制登記為事業單位法定代表人。
(實施單位:中央編辦)
(六)限制招錄(聘)為公務員或事業單位工作人員。
(實施單位:中央組織部、人力資源社會保障部)
(七)按程序及時撤銷相關榮譽,取消懲戒對象參加評先評優資格,不得向懲戒對象授予“道德模范”、“勞動模范”、“五一勞動獎章”等榮譽。
(實施單位:中央文明辦、全國總工會、共青團中央、全國婦聯等有關單位)
(八)未按執行通知書指定的期間履行生效法律文書確定的給付義務并被人民法院依法采取限制消費措施的,或未履行生效法律文書確定的義務被人民法院依法納入失信被執行人名單的,限制其乘坐飛機、列車軟臥、G 字頭動車組列車、其他動車組列車一等以上座位等高消費及其他非生活和工作必需的消費行為。
(實施單位:交通運輸部、鐵路總公司、民航局、文化和旅游部、自然資源部、住房城鄉建設部、最高人民法院)
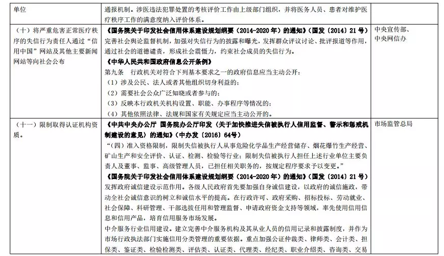
(九)將嚴重危害正常醫療秩序的失信行為人納入全國信用信息共享平臺并通報其所在單位。
(實施單位:衛生健康委、公安部)
(十)將嚴重危害正常醫療秩序的失信行為人通過“信用中國” 網站及其他主要新聞網站等向社會公布。
(實施單位:中央宣傳部、中央網信辦)
(十一)限制取得認證機構資質。
(實施單位:市場監管總局)
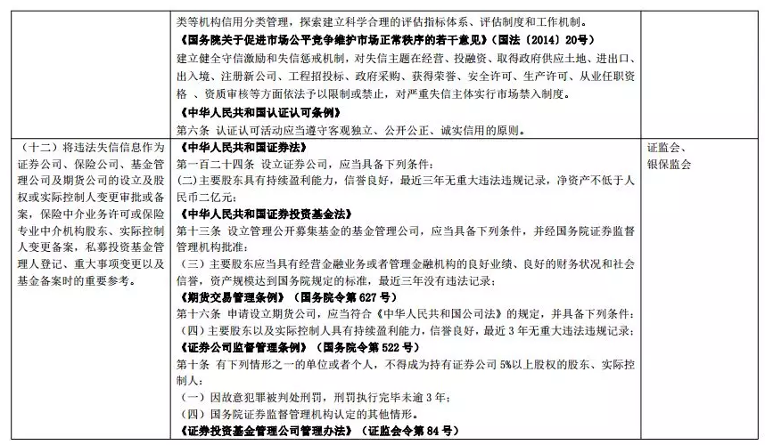
(十二)將違法失信信息作為證券公司、保險公司、基金管理公司及期貨公司的設立及股權或實際控制人變更審批或備案,保險中介業務許可或保險專業中介機構股東、實際控制人變更備案,私募投資基金管理人登記、重大事項變更以及基金備案時的重要參考。
(實施單位:證監會、銀保監會)
(十三)將違法失信信息作為證券公司、保險公司、基金管理公司、期貨公司的董事、監事和高級管理人員及分支機構負責人任職審批或備案的參考。
(實施單位:證監會、銀保監會)
(十四)將違法失信信息作為獨立基金銷售機構審批時的參考。對存在失信記錄的相關主體在證券、基金、期貨從業資格申請中予以從嚴審核,對已成為證券、基金、期貨從業人員的相關主體予以重點關注。
(實施單位:證監會)
(十五)限制享受投資等領域優惠政策。
(實施單位:國家發展改革委等有關單位)
(十六)在申請經營性互聯網信息服務時,將其失信信息作為審核相關許可的重要參考。
(實施單位:工業和信息化部)
三、聯合懲戒實施方式
(一)公安部向衛生健康委提供嚴重危害正常醫療秩序的失信行為人名單信息。衛生健康委通過全國信用信息共享平臺向參與聯合懲戒的部門提供該名單信息。相關部門收到相關名單后根據本備忘錄約定的內容對其實施懲戒。
(二)建立懲戒效果定期通報機制,相關部門定期將聯合懲戒措施的實施情況通過全國信用信息共享平臺反饋至國家發展改革委和衛生健康委。
(三)涉及地方事權的,由地方公安機關定期向當地衛生健康行政部門提供嚴重危害正常醫療秩序的失信行為人名單信息。地方衛生健康行政部門將公安機關提供的嚴重危害正常醫療秩序的失信行為人名單推送至其他部門,由其他部門按照本備忘錄采取懲戒措施。
(四)建立聯合懲戒退出機制。聯合懲戒的實施期限自行為人被治安或刑事處罰結束之日起計算,滿五年為止。期間再次發生嚴重危害正常醫療秩序的失信行為的,懲戒期限累加計算。懲戒實施期限屆滿即退出聯合懲戒。
四、聯合懲戒動態管理
衛生健康委對嚴重危害正常醫療秩序的失信行為等嚴重違法違規名單進行動態管理,及時補充、撤銷和更新相關信息,并及時推送至參與嚴重危害正常醫療秩序的失信行為聯合懲戒的相關部門,對于從該嚴重違法違規名單中撤銷的主體,相關部門應當及時停止實施懲戒措施。
五、其他事宜
各部門應當密切協作,積極落實本備忘錄。實施過程中涉及部門之間協調配合的問題,由各部門協商解決。
本備忘錄簽署后,各項懲戒措施所依據的法律、法規、規章及規范性文件有修改或調整的,以修改后的法律、法規、規章及規范性文件為準。
附表:聯合懲戒措施相關依據和實施單位










地址:山東省濟南市經四路372號
郵編:250021
電話:0531-81276111
咨詢電話:0531-81276000
公眾號
小程序