您好,歡迎訪問山東第一醫科大學附屬眼科醫院!

山東第一醫科大學附屬眼科醫院(山東省眼科醫院)智慧衛監平臺“醫療廢物在線監管系統”設備、耗材招標項目

發布時間:2023/05/15 13:57

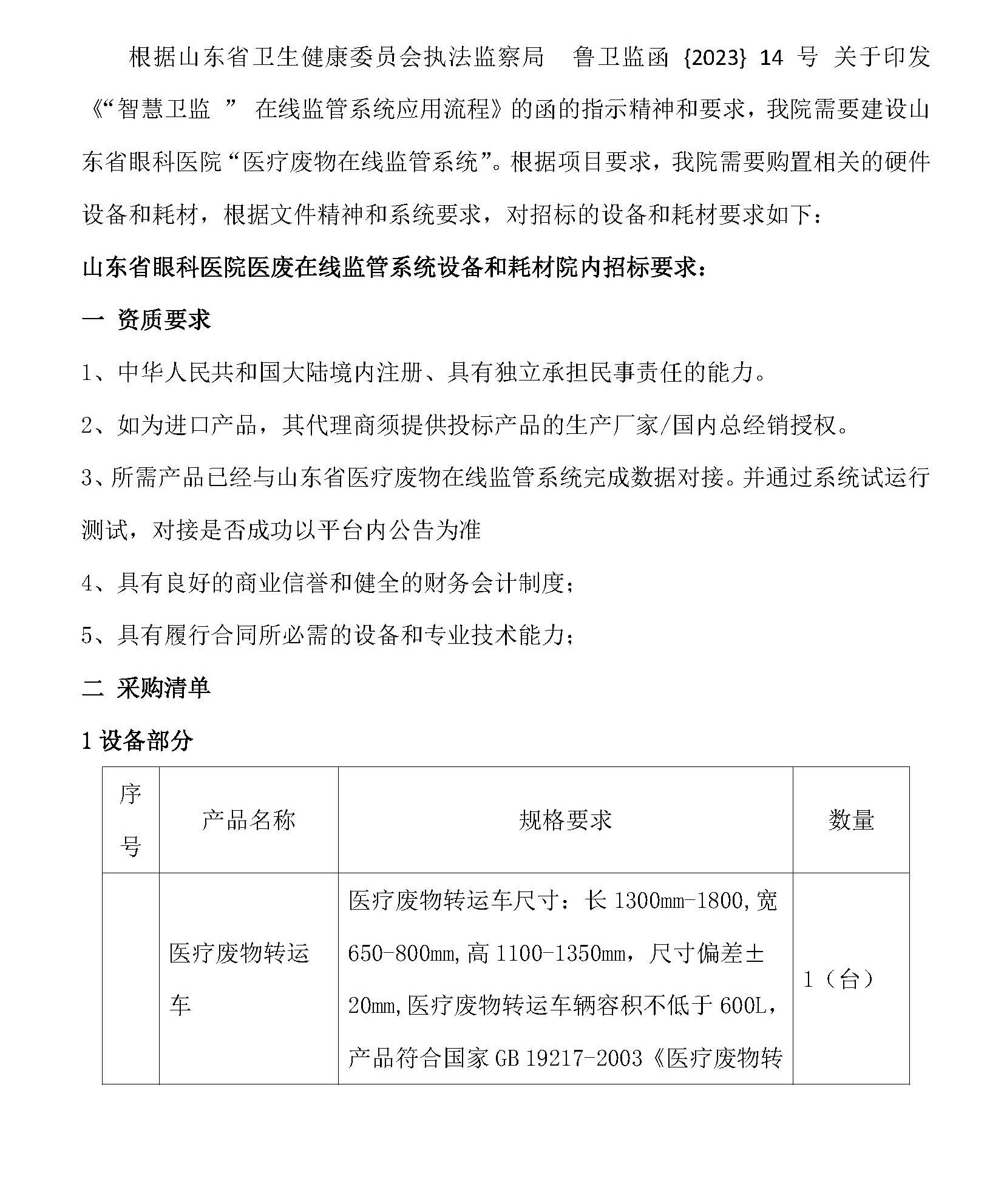
8、招標發布文件_頁面_1.jpg

8、招標發布文件_頁面_2.jpg

8、招標發布文件_頁面_3.jpg

8、招標發布文件_頁面_4.jpg

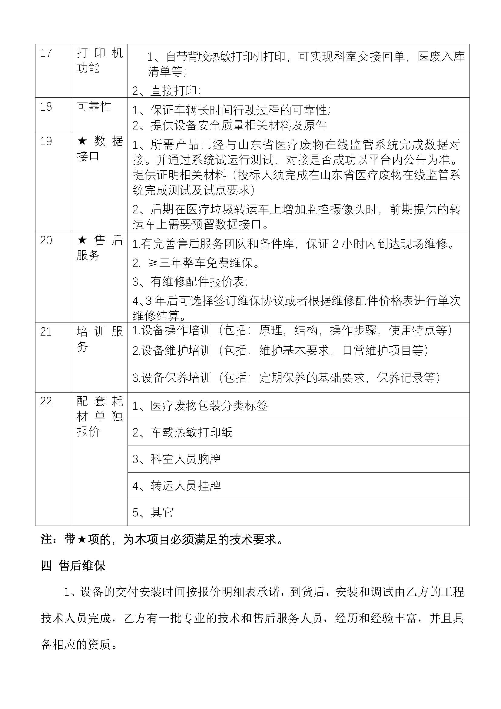
8、招標發布文件_頁面_5.jpg






地址:山東省濟南市經四路372號

郵編:250021

電話:0531-81276111

咨詢電話:0531-81276000

公眾號

小程序

版權所有 2008-2022 山東省眼科醫院 信息部 魯ICP備14000770號 魯公網安備37010402000539號 濟醫廣審字[2022]第0627-152號
丝瓜视频